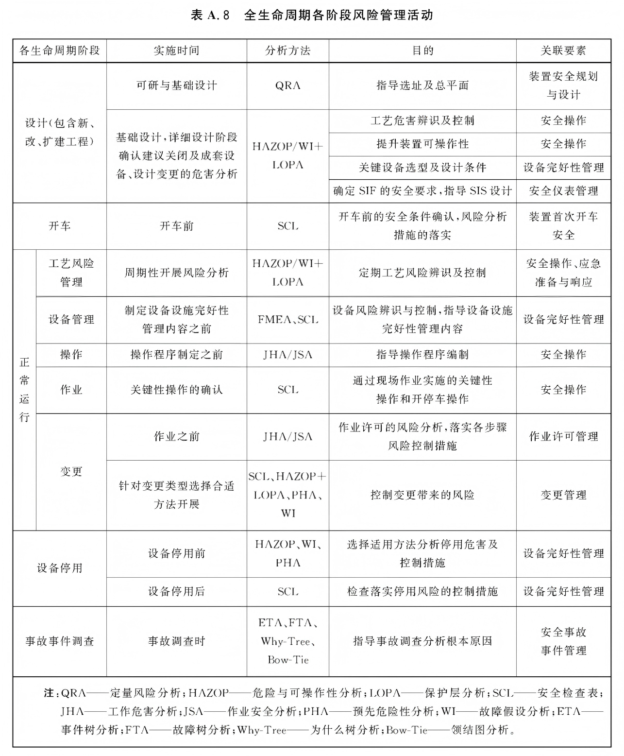
企业常用风险识别与评估方法及标准
资料整理:成都华标企管 蒋良君

风险识别与评估方法有很多种,而且每—种方法都有其目的性和适用的范围,企业在开展风险识别与评估时,应结合实际情况选择适合的方法。常用的险识别与评估方法:
1.头脑风暴法。通过询问、交谈、现场观察、查阅相关信息等方式,对于具有安全技术知识和掌握了解比较完善的HSE法规、标准以及生产管理经验的人,识别存在的危害。
参考书籍:

2.作业安全分析(JSA,Job Safety Analysis)。通过分析企业成员工作任务中所涉及的危害,可识别出有关的危害。
相关标准:
Q/SY 1238-2009工作前安全分析管理规范
T/CCSAS 025-2023 化学品企业作业安全分析(JSA)实施指南
Q/SY 1238-2009工作前安全分析管理规范
T/CCSAS 025-2023 化学品企业作业安全分析(JSA)实施指南
参考书籍:

3.安全检查表(SCL,Safety Check List)。运用已编制好的安全检查表,对企业进行系统的安全检查,可识别出存在的危害。
4.危险与可操作性分析(HAZOP,Hazard and Operability Analysis)。危险与可操作性分析是一种对工艺过程中的危害实行严格审查和控制的技术。它通过引导词和标准格式寻找工艺偏差,以识别系统存在的危害,并确定控制危害风险的对策。
相关标准:
GB/T 45420-2025危险化学品安全生产风险分级管控技术规范
AQ/T 3049-2013危险与可操作性分析(HAZOP分析)应用导则
AQ/T 3049-2013危险与可操作性分析(HAZOP分析)应用导则
GB/T 35320-2017危险与可操作性分析(HAZOP分析) 应用指南
T/CCSAS 001-2018 危险与可操作性分析质量控制与审查导则
参考书籍:
5.故障树分析(FTA,Failure Tree Analysis)。故障树分析是一种根据系统可能发生的或已经发生的事故结果,去寻找与事故发生有关的原因、条件和规律。通过这样—个过程分析,可识别出系统中导致事故的有关危害。
相关标准:
GB/T 4888-2009故障树名词术语和符号
GB 7829-1987故障树分析程序
参考书籍:

6.失效模式与影响分析(FMEA,Failure Mode and Effect Analysis)。就是识别装置或过程内单个设备或单个系统(泵、阀门、液位计、换热器)的失效模式以及每个失效模式的可能后果。失效模式描述故障是如何发生的(打开、关闭、开、关、损坏、泄漏等),失效模式的影响是由设备故障对系统的应答决定的。
相关标准:
GB/T 7826-2012 系统可靠性分析技术 失效模式和影响分析(FMEA)程序
参考书籍:
7.作业条件危险性评价法(LEC)。是—种在具有潜在危险性环境中作业时的危险性、危害性的半定量评价方法,用与系统风险有关的三种因素指标值的乘积来评价操作人员伤亡风险大小,这三种因素分别是:L(事故发生的可能性)、E(人员暴露于危险环境中的频繁程度)和C(一旦发生事故可能造成的后果)。
8.风险矩阵评价法。风险矩阵法指按照风险发生的可能性和风险发生后果的严重程度,将风险绘制在矩阵图中,展示风险及其重要性等级的风险管理方法。
9.风险概率评价法(PRA)。—种识别和评估复杂工程系统风险的结构化、集成化的逻辑分析方法,是各种安全性分析方法的集成运用,它的主要工作包括风险模型建立和风险模型的定量化。风险模型包括描述危险事件发生可能性的模型和描述危险事件造成损失的模型,通常采用事件树与故障树相结合的方法建模。风险模型定量化主要是计算基本事件、危险事件发生概率的点估计利区间估计以及不确定性,在概率的意义上区分各种不同因素对风险影响的重要度。
10.保护层分析(LOPA)。是在定性危害分析的基础上,进一步评估保护层的有效性,并进行风险决策的系统方法,其主要目的是确定是否有足够的保护层使过程风险满足企业的风险可接受标准。LOPA是一种半定量的风险评估技术,通常使用初始事件频率、后果严重程度和独立保护层(LPL)失效频率的数量级大小来近似表征场景的风险。
相关标准:
GB/T 45111-2024《保护层分析(LOPA)、安全完整性等级(SIL)定级和验证质量控制导则》
GB/T 45111-2024《保护层分析(LOPA)、安全完整性等级(SIL)定级和验证质量控制导则》
AQ/T 3054-2015 保护层分析(LOPA)方法应用导则
GB/T 32857-2016 保护层分析(LOPA)应用指南
参考书籍:
11.安全完整性等级评估(SIL)。对SIS中每个安全仪表功能(SIF)进行评估,确定其安全完整性等级(SIL)的分析方法。
相关标准:
GB/T 21109.3-2007 过程工业领域安全仪表系统的功能安全 第3部分:确定要求的安全完整性等级的指南
GB/T 45111-2024《保护层分析(LOPA)、安全完整性等级(SIL)定级和验证质量控制导则》
参考书籍:

参考资料:
问:用于联锁的测量仪表和切断阀必须有SIL认证吗?
问:用于联锁的测量仪表和切断阀必须有SIL认证吗?
答:莱茵TUV功能安全工程师 何龙:答案是非常明确的,不需要!
第一、测量传感器和执行机构不属于安全仪表的范畴,没有任何标准规范、法律法规和规章制度要求测量仪表和执行机构需要SIL认证。
第二、有安全认证的仪表和切断阀不一定安全性强于没有认证的。很多都是商业炒作,超越了技术范畴。
第三、一个联锁回路的安全等级,主要取决于回路结构设置,和单个仪表的安全等级几乎没啥关系。安全等级再高的1oo1仪表安全性不会高于1oo2的结构。用SIL1的仪表完全可以搭建出SIL2的仪表回路。
第四、对于切断阀的认证更不靠谱,切断阀构成比较复杂,包含很多气动附件,仅仅阀门的认证远远不能代表整个执行机构的SIL等级。这还不是主要的,最主要的是,阀门的选型对一个切断功能的完整性占有主要部分,选型错误,再好的阀门也白搭。
第五、SIL认证国际上和国内没有规定那个机构有法律效力,目前比较公认的是TUV,并且认证市场非常的混乱,某国际较大的认证机构,一夜之间卖给国内仪表生产商上万张认证假证书,其SIL等级的高低,就看你给钱的多少(百度可搜索到,我本人确实多次查到过该公司出卖的假证书)。很多有SIL1甚至SIL2认证的仪表和阀门是很低端的产品,根本满足不了安全保护的需要。
12.定量风险评估(RQA)。是指通过对系统或设备的失效概率和失效后果的严重程度进行量化分析,进而精确描述系统的风险。
相关标准:
AQ/T 3046-2013化工企业定量风险评价导则
AQ/T 3046-2013化工企业定量风险评价导则
参考书籍:
13.以可靠性为核心的维护(RCM)。是用以确定设备预防性维修需求的一种系统可工制程,定方出法精准、目标性明确及最佳成本效益的维修维护策略。每种方法都有其各自特点,也有各自的适用范围或局限性。一般情况下,仅使用一种方法,往往还不足以全面地识别其所存在的危在害,选择风险识别方法时应考虑:
1)作业活动或操作性质;
2)工艺过程或系统的发展阶段;
3)危害分析的目的;
4)所分析的系统和危害的复杂程度及规模;
5)潜在风险度大小;
6)现有人力资源、专家成员及其他资源;
7)信息资料及数据的有效性;
8)是否是法规或合同要求。
相关标准:
GB/T 37079-2018设备可靠性 可靠性评估方法
参考书籍:


► 如果本文对您有帮助,请分享给您的朋友!
【提示】:
1.不断更新的好资料和答疑在 www.hb-qg.com “找资料”栏目公布。
2.QQ群:群员优质、互动答疑,2000人群;Q群名:中国设备管理, Q群号: 283752911
主要交流:设备管理体系标准、ISO55001资产管理、设备完整性管理、5S6S管理、目视管理、安全管理、企业管理等,纯广告者禁入!
3.加"中国设备管理" Q群,总有一个人知道你问题的答案!
4.优秀留言有机会录入“找资料”栏目答疑集锦,并欢迎大家来稿分享








